Catenary Sag How To Calculate Catenary Sag

Hanging catenary Catenary systems Sag catenary find do ended answer being

Catenary JavaScript Application

Catenary JavaScript Application

Catenary estimation based on the maximum sag hypothesis with the anchor Safe towing: calculating a towline's catenary and sag The catenary. a and b are the two support points of the catenary, l and

Catenary towline calculator calculation sag tension spreadsheet static excel db cover

Structural of the catenary.Figure 1 from free vibration analysis of large sag catenary with Periodicity of the catenary: (a) an infinite long catenary and (b) theCatenary by kawat54 on deviantart.

How to calculate catenary sagRe-review: catenary and parabola Sag catenary find do calculusCatenary stock image. image of distribution, outdoors.

Catenary positions with θ and ρ | Download Scientific Diagram

Catenary towing sag towline thenavalarch calculating calculation listed

Catenary towing towline sag thenavalarch calculating excelCatenary javascript application Catenary – iaac blogCatenary towline towing sag thenavalarch calculating.

Figure 1 from free vibration analysis of large sag catenary withCatenary estimation based on the maximum sag hypothesis with the anchor Representation of a general catenaryCatenary positions with θ and ρ.

Safe Towing: Calculating a towline's catenary and sag - TheNavalArch

Non contact catenary sag controller at best price in qingdao

Sag catenary find do stack confused part closed amFigure 1 from free vibration analysis of large sag catenary with Figure 1 from free vibration analysis of large sag catenary withA simple guide to design catenary systems.

Safe towing: calculating a towline's catenary and sagInclined span catenary sag Catenary estimation based on the maximum sag hypothesis with the anchorFigure 1 from free vibration analysis of large sag catenary with.

Figure 1 from Free vibration analysis of large sag catenary with

What is catenary sag?

The catenary curve and sag of overhead transmission lines.What is catenary sag? Catenary chain parabola hanging sag curve rope project arch kette quadratic poster cable length re review what parabolic points postTowline (static) catenary calculator.

A simple accurate approximation for how much a catenary sagsSafe towing: calculating a towline's catenary and sag .

What is Catenary Sag? | Rexnord Towline (Static) Catenary Calculator

Towline (Static) Catenary Calculator

The catenary curve and sag of overhead transmission lines. | Download

The catenary curve and sag of overhead transmission lines. | Download

Catenary JavaScript Application

Catenary JavaScript Application

Figure 1 from Free vibration analysis of large sag catenary with

Figure 1 from Free vibration analysis of large sag catenary with

How to Calculate Catenary Sag | eHow UK

How to Calculate Catenary Sag | eHow UK

Safe Towing: Calculating a towline's catenary and sag - TheNavalArch

Safe Towing: Calculating a towline's catenary and sag - TheNavalArch

Catenary stock image. Image of distribution, outdoors - 22458477

Catenary stock image. Image of distribution, outdoors - 22458477

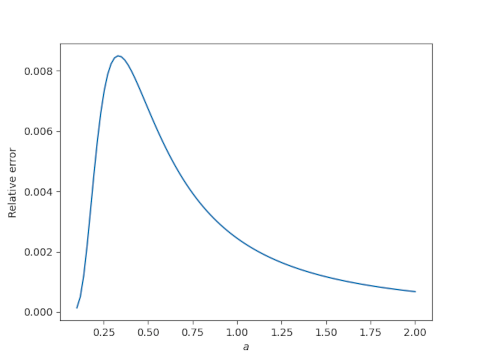
A simple accurate approximation for how much a catenary sags

A simple accurate approximation for how much a catenary sags